Coded mark inversion

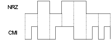
In telecommunication, coded mark inversion (CMI) is a non-return-to-zero (NRZ) line code. It encodes zero bits as a half bit time of zero followed by a half bit time of one, and while one bits are encoded as a full bit time of a constant level. The level used for one bits alternates each time one is coded.
This is vaguely reminiscent of, but quite different from, Miller encoding, which also uses half-bit and full-bit pulses, but additionally uses the half-one/half-zero combination and arranges them so that the signal always spends at least a full bit time at a particular level before transitioning again.
CMI doubles the bitstream frequency, when compared to its simple NRZ equivalent, but allows easy and reliable clock recovery.
References
- ITU-T G.703 (11/2001), Annex A, A.3 Definition of CMI.
- US 4325053, Pierre Le Brozec; Francois Ferret & Pierre Doussoux, "Method and a circuit for decoding a C.M.I. encoded binary signal", issued 1982-04-13 (google patents link)
See also
| Wikimedia Commons has media related to Coded mark inversion. |
This article is issued from Wikipedia - version of the 3/16/2013. The text is available under the Creative Commons Attribution/Share Alike but additional terms may apply for the media files.
