Postfix (software)
![]() | |
Developer(s) | Wietse Venema and many others |
---|---|
Initial release | December 1998 |
Stable release |
3.1.3
/ October 1, 2016 |
Preview release |
3.2-20161106
/ November 6, 2016 |
Written in | C[1] |
Operating system | Cross-platform |
Type | Mail transfer agent |
License | IBM Public License |
Website | www.postfix.org |
Postfix is a free and open-source mail transfer agent (MTA) that routes and delivers electronic mail, intended as an alternative to Sendmail MTA.
Postfix is released under the IBM Public License 1.0 which is a free software license.
Originally written in 1997 by Wietse Venema at the IBM Thomas J. Watson Research Center and first released in December 1998, Postfix continues as of 2016 to be actively developed by its creator and other contributors. The software is also known by its former names VMailer and IBM Secure Mailer.
In April 2016 in a study performed by E-Soft, Inc.,[2] approximately 32% of the publicly reachable mail-servers on the Internet ran Postfix.
Typical deployment
As an SMTP server, Postfix implements a first layer of defense against spambots and malware. Administrators can combine Postfix with other software that provides spam/virus filtering (e.g., Amavisd-new), message-store access (e.g., Dovecot), or complex SMTP-level access-policies (e.g., postfwd, policyd-weight or greylisting).
As an SMTP client, Postfix implements a high-performance parallelized mail-delivery engine. Postfix is often combined with mailing-list software (such as Mailman).
Operating systems
Postfix runs (or has run) on AIX, BSD, HP-UX, Linux, OS X, Solaris and, generally speaking, on every Unix-like operating system that ships with a C compiler and delivers a standard POSIX development environment. It is the default MTA for the OS X, NetBSD[3] and Ubuntu operating systems.[4]
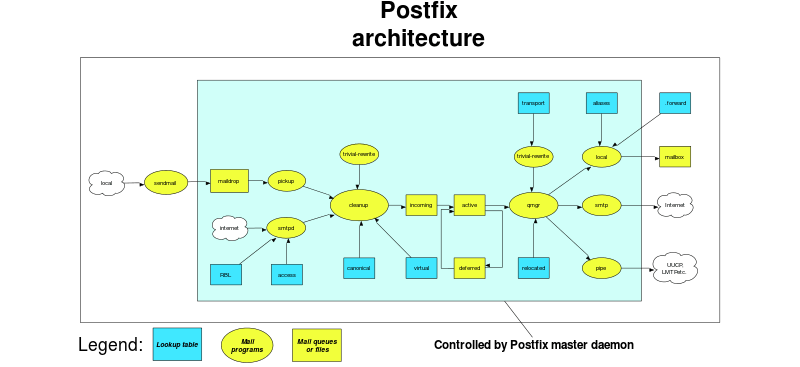
Architecture
Postfix consists of a combination of server programs that run in the background, and client programs that are invoked by user programs or by system administrators.
The Postfix core consists of several dozen server programs that run in the background, each handling one specific aspect of email delivery. Examples are the SMTP server, the scheduler, the address rewriter, and the local delivery server. For damage-control purposes, most server programs run with fixed reduced privileges, and terminate voluntarily after processing a limited number of requests. To conserve system resources, most server programs terminate when they become idle.
Client programs run outside the Postfix core. They interact with Postfix server programs through mail delivery instructions in the user's ~/.forward file, and through small "gate" programs to submit mail or to request queue status information.
Other programs provide administrative support to start or stop Postfix, query status information, manipulate the queue, or to examine or update its configuration files.

- Yellow ellipses
- One of Postfix' many daemons serving exactly one purpose. This split-up into many smaller pieces of software is considered one of the reasons why Postfix is secure and stable.
- Blue boxes
- The blue boxes represent so-called lookup tables. A lookup table consists of two columns (key and value) containing information used for access control, e-mail routing etc.
- Yellow boxes
- The yellow boxes are either mail queues or files. In either case, e-mails are stored on persistent media (e.g., a hard disk).
- White clouds
- The clouds stand for points at which e-mails enter or leave Postfix. For example, smtpd receives mail from other mail servers or users whereas smtp relays mail to other MTAs.
Implementation
The Postfix implementation uses safe subsets of the C language and of the POSIX system API. These subsets are buried under an abstraction layer that contains about 50% of all Postfix source code, and that provides the foundation on which all Postfix programs are built. For example, the "vstring" primitive makes Postfix code resistant to buffer overflow[5] attacks, and the "safe open" primitive makes Postfix code resistant to race condition attacks on systems that implement the POSIX file system API. This abstraction layer does not affect the attack resistance of non-Postfix code, such as code in system libraries or in third-party libraries.
Robustness
Conceptually, Postfix manages pipelines of processes that pass the responsibility for message delivery and error notification from one process to the next. All message and notification "state" information is persisted in the file system. The processes in a pipeline operate mostly without centralized control; this relative autonomy simplifies error recovery. When a process fails before completing its part of a file or protocol transaction, its predecessor in the pipeline backs off and retries the request later, and its successor in the pipeline discards unfinished work. Many Postfix daemons can simply "die" when they run into a problem; they are automatically restarted when the next service request arrives. This approach makes Postfix highly resilient, as long as the operating system or hardware don't fail catastrophically.
Performance
One single Postfix instance has been clocked at ~300 message deliveries/second[6] across the Internet, running on commodity hardware (a vintage-2003 Dell 1850 system with battery-backed MegaRAID controller and two SCSI disks). This delivery rate is an order of magnitude below the "intrinsic" limit of 2500 message deliveries/second[6] that was achieved with the mail queue on a RAM disk while delivering to the "discard" transport (with a dual-core Opteron system in 2007).
Mail systems such as Postfix and Qmail achieve high performance by delivering mail in parallel sessions. With mail systems such as Sendmail and Exim that make one connection at a time, high performance can be achieved by submitting limited batches of mail in parallel, so that each batch is delivered by a different process. Postfix and Qmail require parallel submission into different MTA instances once they reach their intrinsic performance limit, or the performance limits of the hardware or operating system.
It should be noted that the delivery rates cited above are largely academic. With bulk mail delivery, the true delivery rate is primarily determined by the receiver's mail receiving policies and by the sender's reputation.
Base configuration
The main.cf file stores site-specific Postfix configuration parameters while master.cf defines daemon processes.[7] The Postfix Basic Configuration tutorial covers the core settings that each site needs to consider, and the Postfix Standard Configuration Examples document discusses configuration settings for a few common environments. The Postfix Address Rewriting document covers address rewriting and mail routing. The full documentation collection is at Postfix Documentation
More complex Postfix implementations may include: integration with other applications such as SpamAssassin; support for multiple virtual domain names - and use databases such as MySQL to control complex configurations.
Release history
Version | Release date [8] | Significant changes | |
---|---|---|---|
Major | Minor | ||
2.0 | |||
2.1 | |||
2.2 | |||
2.3 | |||
2.4 | |||
2.5 | 2.5.0 | 24 January 2008 | |
2.5.8 | 28 August 2009 | Withdrawn release. | |
2.5.17 | 6 February 2012 | EOL 2.5 | |
2.6 | 2.6.0 | 12 May 2009 | |
2.6.3 | 2 August 2009 | Unannounced release. | |
2.6.4 | 26 August 2009 | Withdrawn release. | |
2.6.19 | 4 February 2013 | EOL 2.6 | |
2.7 | 2.7.0 | 13 February 2010 | |
2.7.16 | 16 January 2014 | EOL 2.7[9] | |
2.8 | 2.8.0 | 20 January 2011 | Introduction of postscreen daemon that sits before the main postfix and acts as a Zombie blocker. Also: DNS whitelisting, SQLite support[10] |
2.8.1 | 22 February 2011 | ||
2.8.2 | 21 March 2011 | ||
2.8.3 | 9 May 2011 | ||
2.8.4 | 7 July 2011 | ||
2.8.5 | 3 September 2011 | ||
2.8.6 | 24 October 2011 | ||
2.8.7 | 7 November 2011 | ||
2.8.8 | 1 February 2012 | ||
2.8.9 | 5 March 2012 | ||
2.8.10 | 24 April 2012 | ||
2.8.11 | 20 May 2012 | ||
2.8.12 | 1 August 2012 | ||
2.8.13 | 13 December 2012 | ||
2.8.14 | 4 February 2013 | ||
2.8.15 | 22 June 2013 | ||
2.8.16 | 5 September 2013 | ||
2.8.17 | 16 January 2014 | ||
2.8.18 | 13 October 2014 | ||
2.8.19 | 19 October 2014 | ||
2.8.20 | 8 February 2015 | EOL 2.8[11] | |
2.9 | 2.9.0 | 1 February 2012 | Memcache support, gradual degradation[12] |
2.9.1 | 18 February 2012 | ||
2.9.2 | 24 April 2012 | ||
2.9.3 | 20 May 2012 | ||
2.9.4 | 1 August 2012 | ||
2.9.5 | 13 December 2012 | ||
2.9.6 | 4 February 2013 | ||
2.9.7 | 22 June 2013 | ||
2.9.8 | 5 September 2013 | ||
2.9.9 | 16 January 2014 | ||
2.9.10 | 13 October 2014 | ||
2.9.11 | 19 October 2014 | ||
2.9.12 | 8 February 2015 | ||
2.9.13 | 12 April 2015 | ||
2.9.14 | 20 July 2015 | ||
2.10 | 2.10.0 | 11 February 2013 | Support for TLSv1.1 and TLSv1.2[13] |
2.10.1 | 22 June 2013 | ||
2.10.2 | 5 September 2013 | ||
2.10.3 | 16 January 2014 | ||
2.10.4 | 13 October 2014 | ||
2.10.5 | 19 October 2014 | ||
2.10.6 | 8 February 2015 | ||
2.10.7 | 12 April 2015 | ||
2.10.8 | 20 July 2015 | ||
2.11 | 2.11.0 | 15 January 2014 | Support for DANE[14][15] |
2.11.1 | 7 May 2014 | ||
2.11.2 | 13 October 2014 | ||
2.11.3 | 19 October 2014 | ||
2.11.4 | 8 February 2015 | ||
2.11.5 | 12 April 2015 | ||
2.11.6 | 20 July 2015 | ||
3.0 | 3.0.0 | 8 February 2015 | Support for internationalized domain names and address localparts as defined in RFC 6530 and related documents, Postfix dynamically-linked libraries and database plugins, operations on multiple lookup tables, pseudo-tables that make simple things easy to implement, and more.[16] |
3.0.1 | 12 April 2015 | ||
3.0.2 | 20 July 2015 | ||
3.0.3 | 10 October 2015 | ||
3.1 | 3.1.0 | 24 February 2016 | Simplified setup of opportunistic TLS and SMTP server key/certificate management, positive and negative DNS reply TTL support in postscreen, SASL AUTH rate limit in the SMTP server, safety limit on the number of address verify requests, JSON queue listing, destination-independent delivery rate delay, inter alia.[17] |
3.1.1 | 15 May 2016 | ||
3.1.2 | 28 August 2016 | ||
Legend: Old version Older version, still supported Latest version Latest preview version Future release |
See also
References
- ↑ Lextrait, Vincent (July 2010). "The Programming Languages Beacon, v10.3". Retrieved 5 September 2010.
- ↑ "E-Soft MX survey". securityspace.com. E-Soft Inc. 1 April 2016. Retrieved 3 April 2016.
- ↑ "The NetBSD Guide. Chapter 27. Mail and news.". Retrieved 2010-05-10.
- ↑ "Postfix". Community Documentation, Ubuntu Wiki. Retrieved 2012-03-09.
- ↑ Hontañón, Ramón J (July 10, 2001). Linux Security. San Francisco: Sybex. p. 166. ISBN 0-7821-2741-X. Retrieved 2011-09-21.
- 1 2 "Bulk Mailing Performance". Retrieved 2012-09-09.
- ↑ Postfix-Tutorial.com: Postfix, Courier/POP, SASL & Spamassassin – with MySQL admin
- ↑ Postfix Announcements
- ↑ "Postfix legacy releases 2.10.3, 2.9.9, 2.8.17, and 2.7.16". Postfix.org. Retrieved 2014-01-24.
- ↑ "Postfix stable release 2.8.0". Postfix.org. Retrieved 2013-09-19.
- ↑ "Postfix legacy releases 2.11.4, 2.10.6, 2.9.12, and 2.8.20". Postfix.org. Retrieved 2015-04-29.
- ↑ "Postfix stable release 2.9.0". Postfix.org. Retrieved 2013-09-19.
- ↑ "Postfix stable release 2.10.0". Postfix.org. Retrieved 2013-09-19.
- ↑ "Postfix 2.11.0-RC2 available with feature-complete DANE support". IETF.org. Retrieved 2015-04-29.
- ↑ "Postfix stable release 2.11.0". Postfix.org. Retrieved 2014-01-24.
- ↑ "Postfix stable release 3.0.0". Postfix.org. Retrieved 2015-04-29.
- ↑ "Postfix stable release 3.1.0". Postfix.org. Retrieved 2016-03-29.
Further reading
- Kyle D. Dent (2003). Postfix: The Definitive Guide. O'Reilly Media. ISBN 0-596-00212-2.
- Ralf Hildebrandt and Patrick Koetter (2005). The book of Postfix: state-of-the-art message transport. No Starch Press. ISBN 1-59327-001-1.
External links
- Official website
- Postfix "how to" with configuration examples and explanation
- Postfix policy delegation server
- Postfix policy delegation server
- Postfix introduction and analysis for secure environments
- #postfix connect on freenode
- Postfix Architecture Overview